特斯拉新春更新来啦! 2024.45.32.1软件更新详解
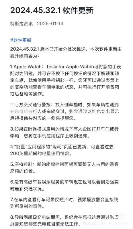
🚗 特斯拉最新 OTA 更新 (2024.45.32.1) 重磅来袭,为您的驾驶体验带来更多功能优化与新玩法!以下是本次更新的主要内容:

🔑 车辆功能更新

1️⃣ Apple Watch支持
• Tesla for Apple Watch 可将手表变为钥匙,实现无按钮解锁和锁车,支持快捷查看车辆电量及远程操作。

2️⃣ 后方交叉通行警报
• 倒车时提醒后方行人或车辆穿行,提升安全性。

3️⃣ 哨兵模式通知
• 哨兵模式下有人尝试开门或行李箱时,手机 App 实时推送提醒。

4️⃣ 座椅控制升级
• 调整无人乘坐的乘客座椅位置,带来更灵活的空间布局。

5️⃣ 保养概要功能
• 记录保养时间与建议保养时间,便于跟踪车辆保养状态,供车主与未来买家参考。

6️⃣ 超级充电站优化
• 实时显示故障充电桩状态和地锁解锁提醒,充电更加便捷高效。

🌟 新功能亮点

7️⃣ 能量应用程序更新
• “消耗”页面显示过去 200 英里的电量使用详情,帮助更好规划驾驶与充电。

8️⃣ 驾驶中剧场与媒体优化
• 在驾驶中编辑后部剧场播放内容,或通过媒体卡控制视频播放。

9️⃣ 路线偏好选择
• 全新自定义导航:支持时间优先、避开拥堵、高速优先、收费最少等多种偏好。

🔟 灯光与氛围提升
• 驾驶室新增“彩虹之路”氛围灯体验,灯光秀效果更酷炫!

🎮 娱乐更新

1️⃣ 游戏升级
• 新增棋牌类游戏:《欢乐斗地主》《欢乐麻将》《腾讯掼蛋》。
• 新增动作类游戏:《随动回旋镖》。
• 《吸血鬼幸存者》版本更新,更多游戏体验。

2️⃣ 微信小程序扩展
• 新增小宇宙播客、帆书和腾讯新闻应用,娱乐和阅读一站式搞定。

3️⃣ 云听广播上线
• 在线广播全新升级,内容更丰富。

📈 其他优化
• 优化车辆显示触摸功能和中文语音控制,支持更多语音指令。
• 系统稳定性和性能全面改进,为您带来更加流畅的驾驶体验!

#特斯拉 #Tesla #OTA更新 #智能驾驶 #娱乐功能
 
 
Back to Top