特斯拉新春更新来啦! 2024.45.32.1软件更新详解
🚗 特斯拉最新 OTA 更新 (2024.45.32.1) 重磅来袭,为您的驾驶体验带来更多功能优化与新玩法!以下是本次更新的主要内容:

🔑 车辆功能更新

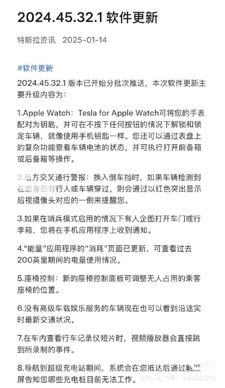
1️⃣ Apple Watch支持
• Tesla for Apple Watch 可将手表变为钥匙,实现无按钮解锁和锁车,支持快捷查看车辆电量及远程操作。

2️⃣ 后方交叉通行警报
• 倒车时提醒后方行人或车辆穿行,提升安全性。

3️⃣ 哨兵模式通知
• 哨兵模式下有人尝试开门或行李箱时,手机 App 实时推送提醒。

4️⃣ 座椅控制升级
• 调整无人乘坐的乘客座椅位置,带来更灵活的空间布局。

5️⃣ 保养概要功能
• 记录保养时间与建议保养时间,便于跟踪车辆保养状态,供车主与未来买家参考。

6️⃣ 超级充电站优化
• 实时显示故障充电桩状态和地锁解锁提醒,充电更加便捷高效。

🌟 新功能亮点

7️⃣ 能量应用程序更新
• “消耗”页面显示过去 200 英里的电量使用详情,帮助更好规划驾驶与充电。

8️⃣ 驾驶中剧场与媒体优化
• 在驾驶中编辑后部剧场播放内容,或通过媒体卡控制视频播放。

9️⃣ 路线偏好选择
• 全新自定义导航:支持时间优先、避开拥堵、高速优先、收费最少等多种偏好。

🔟 灯光与氛围提升
• 驾驶室新增“彩虹之路”氛围灯体验,灯光秀效果更酷炫!

🎮 娱乐更新

1️⃣ 游戏升级
• 新增棋牌类游戏:《欢乐斗地主》《欢乐麻将》《腾讯掼蛋》。
• 新增动作类游戏:《随动回旋镖》。
• 《吸血鬼幸存者》版本更新,更多游戏体验。

2️⃣ 微信小程序扩展
• 新增小宇宙播客、帆书和腾讯新闻应用,娱乐和阅读一站式搞定。

3️⃣ 云听广播上线
• 在线广播全新升级,内容更丰富。

📈 其他优化
• 优化车辆显示触摸功能和中文语音控制,支持更多语音指令。
• 系统稳定性和性能全面改进,为您带来更加流畅的驾驶体验!

#特斯拉 #Tesla #OTA更新 #智能驾驶 #娱乐功能
StevePinyin 1.0.9 更新日志
1. 姓氏读音更新
• 扩展了对多音姓氏的支持,并修复了一些拼音错误,进一步提升拼音准确性。
2. UI 动画优化
• 全面改进用户界面动画,为您带来更加流畅自然的使用体验。
3. 拼音修正
• 修复了多处拼音读音错误,确保拼音显示更加精准。
4. 导入黄页联系人
• 新增支持导入常用的中国黄页联系人头像,优化 iOS 通话和信息交互体验。

立即更新,体验更加智能与贴心的功能!
StevePinyin —— 从拼音助手到通讯录管理神器
StevePinyin,从一款简单的通讯录拼音助手,成长为一款功能强大的通讯录管理神器,一路走来,我们用心倾听用户的声音!

初衷:为您的通讯录添加拼音
StevePinyin 最初的功能很简单:为通讯录联系人添加拼音,让查找联系人更加方便快捷。

不断进化:倾听用户,持续优化
在用户的建议下,我们不断增加功能,使得 App 越来越好用:
• 中国黄页:快捷导入黄页数据,便捷查找各类服务信息。
• T9 搜索:支持 T9 搜索,快速定位联系人,效率更高。

用户反馈的重要性
开发 App 只是第一步,真正让一款 App 成功的是用户的反馈和支持。从功能升级到 bug 修复,我们始终以用户体验为核心,不断改进,让 StevePinyin 成为您爱用、想用的工具!

📥 下载 StevePinyin,一起见证它的成长!
特斯拉焕新 Model Y 现已经可够预定,这贯穿的前后大灯😍
免费的 Chrome 插件,帮你实现自动变焦的免费录屏。
基于点击的自动缩放和平移
使用丝滑的平移和变焦,轻松创建美丽的屏幕录像,引导观众的注意力。
编辑缩放位置、深度和时间
从编辑器时间线中添加、删除和调整缩放。缩放可以跟随光标或固定在原地。
https://cursorful.com Cursorful - Create engaging screen recordings for free
SteveWatch+ 1.0(36)更新日志
1. 电影剧集详情页升级
• 新增 剧照 和 相关剧集 栏目,让信息展示更丰富,观影体验更佳。
2. 卡片样式统一
• 全面优化卡片设计风格,实现视觉上的一致性与协调感。
3. UI 布局微调
• 细节优化,让界面更简洁美观,交互更自然流畅。
4. 站点卡片详情改进
• 站点卡片的详情页面经过微调,信息展示更加清晰直观。
5. 演员列表样式优化
• 演员列表全新设计,头像样式改为圆形,更加直观美观。
6. 导航动画支持
• 添加全新导航动画,适配 iOS 18+,交互更加流畅生动。
7. iPad UI 适配
• 针对 iPad 界面进行优化,充分利用大屏特性,提升用户体验。
8. 适配 iPadOS 新导航栏
• 支持 iPadOS 18+ 的全新导航栏设计,带来更现代化的操作体验。

立即更新,体验焕然一新的 SteveWatch+!
明天是Steve系列APP 五折优惠活动最后一天,也是Steve的生日,明天将会随机送出 50 份Steve系列APP兑换码,也会额外送出 SteveWatch+ 内测资格,算是请大家吃个生日蛋糕🎂
SteveWatch+ 更新啦!新功能让观影体验更出色!

📢 SteveWatch+ 最新版更新日志
这次的更新带来了全新的设计和更流畅的性能优化,为大家提供更好的观影体验。以下是本次更新的亮点👇

1. 全新首页海报轮播图
首页大升级!新增了精美的海报轮播图设计,视觉效果更震撼,给你影院级的沉浸感受。

2. 列表视图与卡片视图切换
根据你的喜好自由切换列表视图和卡片视图,浏览内容更加个性化和高效,再多资源也能快速找到!

3. 内存优化
这次针对内存占用进行了优化,操作更流畅,再也不用担心卡顿问题啦!

4. 问题修复
修复了一些已知问题,进一步提升了应用的稳定性,为你提供更稳定的使用体验。

📥 赶快更新,体验更流畅、更精美的 SteveWatch+!
无论是视觉设计还是操作流畅度,这次的版本都不容错过!
SteveWatch+ 1.0(21)更新上线!更酷更炫的观影体验来啦!

大家期待已久的 SteveWatch+ 1.0(21) 更新终于来了!这次的版本更新可谓诚意满满,不仅带来了更多视觉冲击,还对用户体验做了全面优化!下面为大家划重点👇

🎥 新增海报墙UI动画
全新海报墙动画设计上线,沉浸感瞬间拉满!每一次翻动和选择都像是在私人影院挑选电影,观影体验更高级!

🎬 Movie/TV Show Title 全部换成 Logo
从这一版起,所有的电影和剧集标题都统一更换为官方 Logo,界面更加简洁美观,看起来超有质感!

🎨 界面微改,更精致流畅
整体界面做了细微优化,细节满满,无论是操作还是观感都更加贴合用户习惯。

🔥 为什么选择 SteveWatch+?
SteveWatch+ 始终致力于为你带来更好的观影体验。无论是 UI 设计、功能优化,还是细节改进,每一处都在用心。

💡 赶快更新到最新版本,感受不一样的追剧之旅吧!
颜值在线的 Reflix 上架啦,现在还是免费的状态,快冲!
https://apps.apple.com/cn/app/reflix/id6621243955
很多朋友都对我的电信套餐感兴趣,借此机会来讲讲你是不是可以办这个套餐。
硬性条件:
你现在的运营商需要是宁波地区移动/联通
满足以上要求你就可以去营业厅办理了。 直接说我要办理携转 9 块钱套餐就行。
这里的 9 块钱套餐实际为 99-90=9。20G流量+400 分钟电话。其他权益看下图。
非常非常划算!
Steve 频道:@st77eve
Steve 群组链接:@st7evee
Let's take a look at the latest SteveWatch +
StevePinyin 1.0.8 更新日志
1. 多音姓氏支持
• 针对中文姓氏多音字优化处理,提升拼音准确性,让您的联系人管理更加得心应手。
2. 邮件反馈功能
• 新增邮件反馈渠道,随时为我们提供宝贵意见,共同完善应用体验。
3. T9 搜索问题修复
• 修复启用 T9 搜索后,联系人信息页面中姓名可能显示为首字母而非全名的情况,带来更流畅的使用体验。

立即更新,感受更加智能高效的 StevePinyin!
Back to Top